今天是 智能问答无障碍浏览长者模式

由于政府信息公开申请涉及一定的流程,因此建议您在正式提交政府信息公开申请之前,先对本网站政务公开相关栏目进行查询,没有查询到您所需的政府公开信息再提交申请表。申请提交成功后,您将得到一个申请编号,查询申请办理情况时要用,请妥为保管。谢谢您的支持和配合!

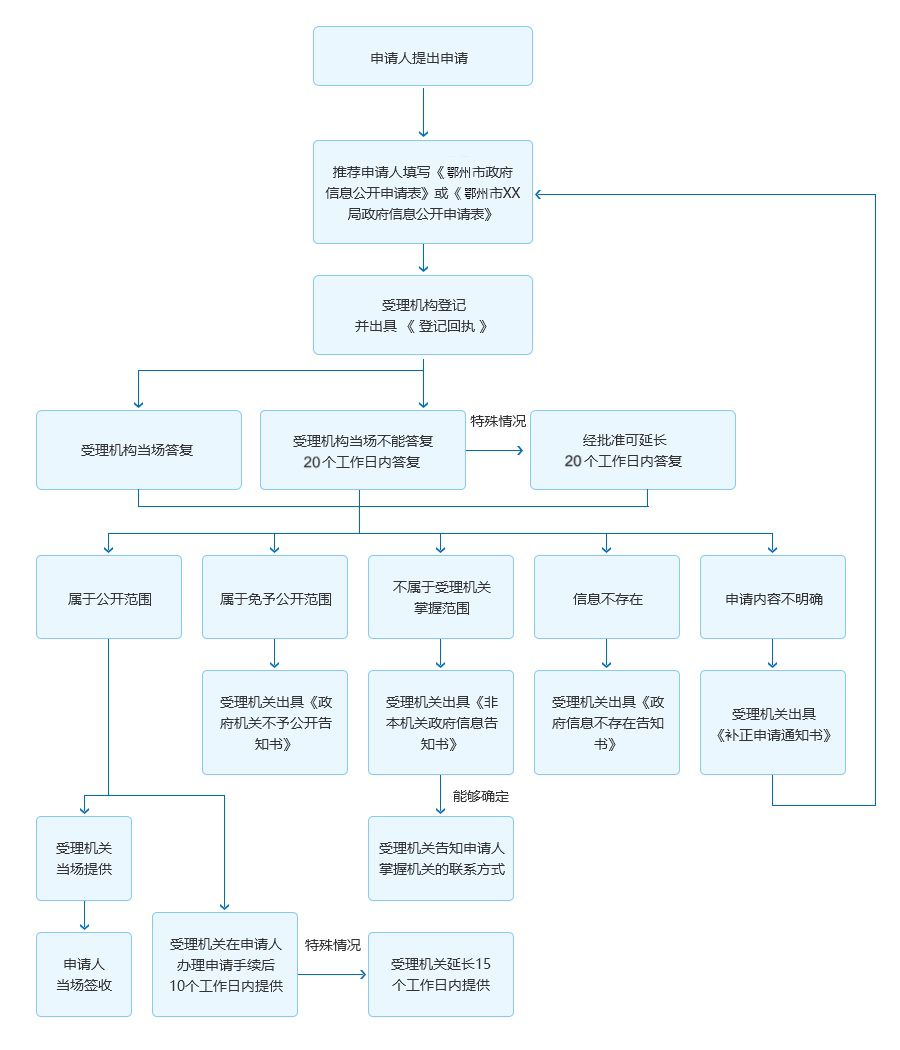
依申请公开流程图

 
ICP备案号:鄂ICP备17005283号-1    鄂公网安备 42070402000191号    网站标识:4207040001
主办单位:鄂城区人民政府    承办:鄂城区人民政府办公室    网站地图    系统管理入口
网站技术支持电话:027-60896105    地址:鄂州市鄂城区凤凰街道办明塘路70号    点击总量: