今天是
智能问答
无障碍浏览
长者模式
首 页
新闻动态
政府信息公开
政务服务
公众互动
信件回复
区长信箱
网上征集
互动咨询
数据发布
专题专栏
新媒体
当前位置 :
首页
>
政府信息公开
>
地方部门平台链接
>
区直部门
>
鄂城区教育局
>
法定主动公开内容
>
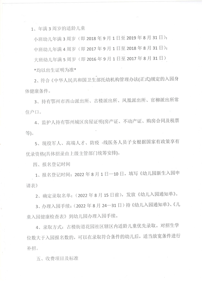
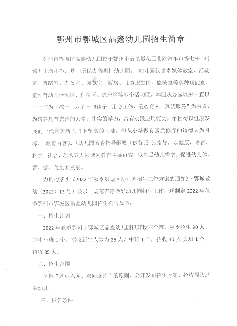
公益事业建设——义务教育
民办学校——古楼街道晶鑫幼儿园
信息来源:鄂城区教育局
日期:2022-12-19
分享到
【
打印此页
丨
关闭窗口
】
ICP备案号:
鄂ICP备17005283号-1
鄂公网安备 42070402000191号 网站标识:4207040001
主办单位:鄂城区人民政府 承办:鄂城区人民政府办公室
网站地图
系统管理入口
网站技术支持电话:027-60896105 地址:鄂州市鄂城区凤凰街道办明塘路70号 点击总量: