今天是 智能问答无障碍浏览长者模式

奖补对象公示!吴都·乔街等11个项目、15家企业入选

信息来源:鄂州市发展和改革委员会 日期:2024-11-26
 
近日

  市发改委对我市2024年度 

  省服务业发展引导资金奖补对象 

  进行了公示 

  一起来看 

↓↓↓

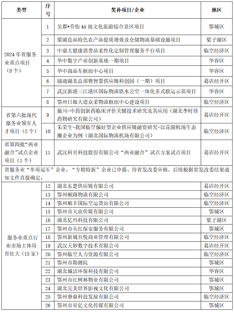
  关于我市2024年度省服务业发展引导资金奖补对象的公示 

  根据《省发改委关于下达2024年度省服务业发展引导资金计划的通知》(鄂发改服务〔2024〕263号)《省财政厅 省发改委关于印发<湖北省服务业发展引导资金管理办法>的通知》(鄂财建发〔2021〕12号)等文件规定,现对我市2024年度省服务业发展引导资金奖补对象予以公示。 
   
  公示期为2024年11月25日-2024年11月29日,公示期间如有异议,请以书面形式反馈至市发改委。书面意见请写明提出异议的事实依据和理由,以及意见提出人的姓名、工作单位、身份证号、地址邮编和联系方式等,以匿名方式提出的异议一般不予受理。 
  联系电话:027-60830646;邮箱:ezsfwy@163.com。 

  鄂州市发展和改革委员会 

2024年11月24日
ICP备案号:鄂ICP备17005283号-1    鄂公网安备 42070402000191号    网站标识:4207040001
主办单位:鄂城区人民政府    承办:鄂城区人民政府办公室    网站地图    系统管理入口
网站技术支持电话:027-60896105    地址:鄂州市鄂城区凤凰街道办明塘路70号    点击总量: