今天是
智能问答
无障碍浏览
长者模式
首 页
新闻动态
政府信息公开
政务服务
公众互动
信件回复
区长信箱
网上征集
互动咨询
数据发布
专题专栏
新媒体
当前位置 :
首页
>
基层政务公开标准化
>
自然资源领域
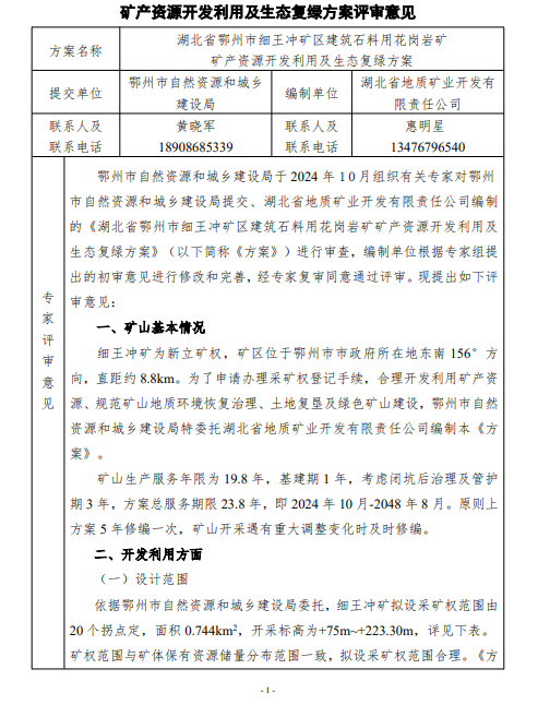
【矿山生态修复】湖北省鄂州市细王冲矿区建筑石料用花岗岩矿矿产资源开发利用及生态复绿方案
信息来源:区自然资源和规划分局
日期:2024-10-15
分享:
【
打印此页
丨
关闭窗口
】
ICP备案号:
鄂ICP备17005283号-1
鄂公网安备 42070402000191号 网站标识:4207040001
主办单位:鄂城区人民政府 承办:鄂城区人民政府办公室
网站地图
系统管理入口
网站技术支持电话:027-60896105 地址:鄂州市鄂城区凤凰街道办明塘路70号 点击总量: