今天是
智能问答
无障碍浏览
长者模式
首 页
新闻动态
政府信息公开
政务服务
公众互动
信件回复
区长信箱
网上征集
互动咨询
数据发布
专题专栏
新媒体
当前位置 :
首页
>
基层政务公开标准化
>
城市综合执法领域
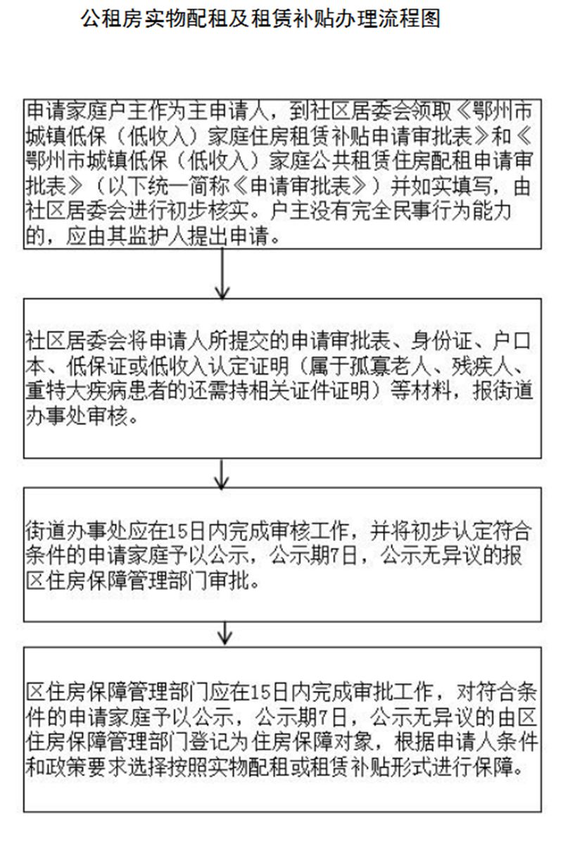
公租房实物配租及租赁补贴办理流程图
日期:2023-12-05
分享到
【
打印此页
丨
关闭窗口
】
ICP备案号:
鄂ICP备17005283号-1
鄂公网安备 42070402000191号 网站标识:4207040001
主办单位:鄂城区人民政府 承办:鄂城区人民政府办公室
网站地图
系统管理入口
网站技术支持电话:027-60896105 地址:鄂州市鄂城区凤凰街道办明塘路70号 点击总量: